リポジトリ構成

リポジトリ構成#

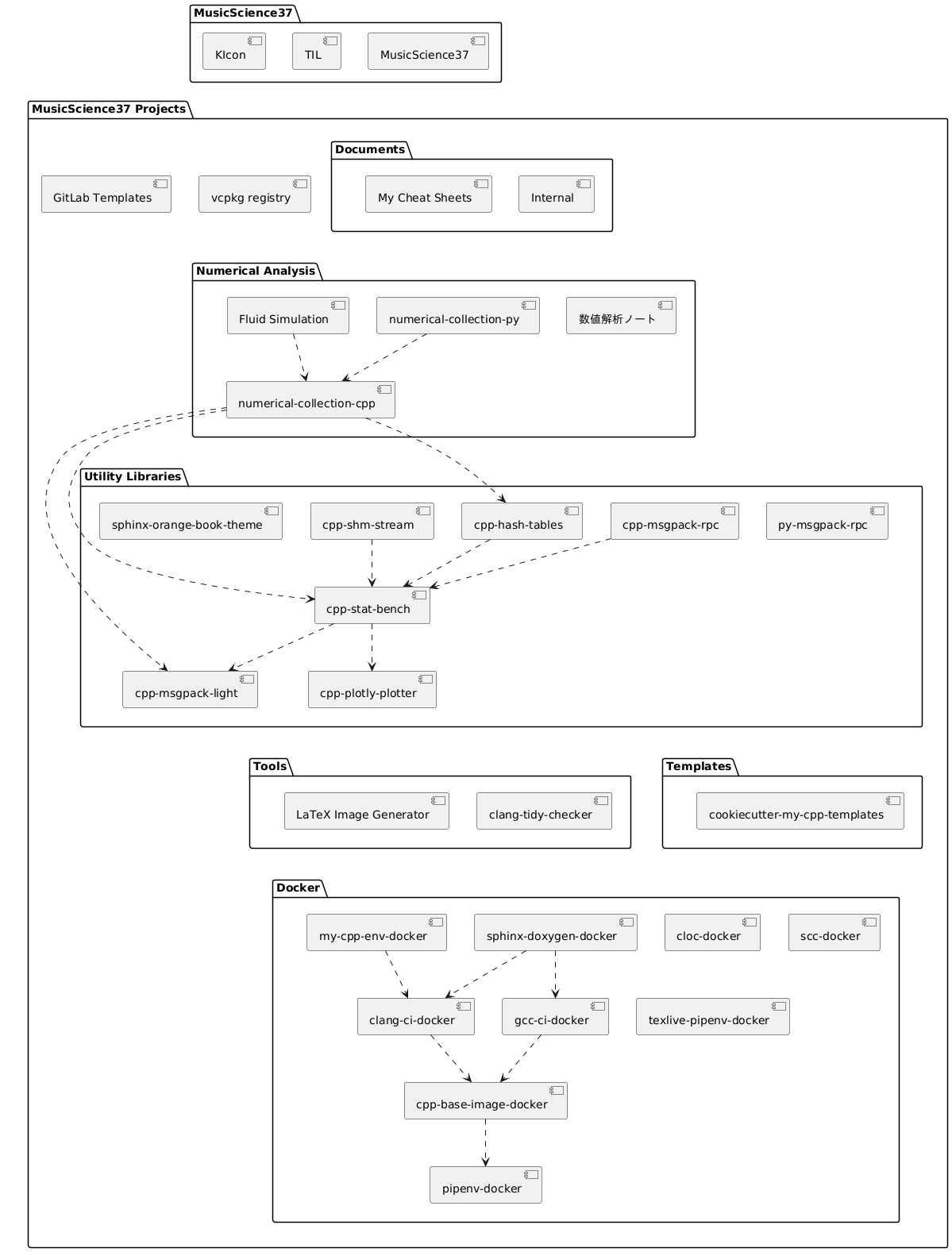
@startuml repository_structure

package "MusicScience37 Projects" {
    package "Docker" {
        component "pipenv-docker"
        component "cloc-docker"
        component "scc-docker"
        component "cpp-base-image-docker"
        "cpp-base-image-docker" ..> "pipenv-docker"
        component "clang-ci-docker"
        "clang-ci-docker" ..> "cpp-base-image-docker"
        component "gcc-ci-docker"
        "gcc-ci-docker" ..> "cpp-base-image-docker"
        component "texlive-pipenv-docker"
        component "sphinx-doxygen-docker"
        "sphinx-doxygen-docker" ..> "clang-ci-docker"
        "sphinx-doxygen-docker" ..> "gcc-ci-docker"
        component "my-cpp-env-docker"
        "my-cpp-env-docker" ..> "clang-ci-docker"
    }

    package "Tools" {
        component "clang-tidy-checker"
        component "LaTeX Image Generator"
    }
    "Tools" -[hidden]- "Docker"

    package "Templates" {
        component "cookiecutter-my-cpp-templates"
    }
    "Templates" -[hidden]- "Docker"

    package "Utility Libraries" {
        component "cpp-msgpack-light"
        component "cpp-plotly-plotter"
        component "cpp-stat-bench"
        "cpp-stat-bench" ..> "cpp-msgpack-light"
        "cpp-stat-bench" ..> "cpp-plotly-plotter"
        component "py-msgpack-rpc"
        component "cpp-msgpack-rpc"
        "cpp-msgpack-rpc" ..> "cpp-stat-bench"
        component "cpp-hash-tables"
        "cpp-hash-tables" ..> "cpp-stat-bench"
        component "cpp-shm-stream"
        "cpp-shm-stream" ..> "cpp-stat-bench"
        component "sphinx-orange-book-theme"
    }
    "Utility Libraries" -[hidden]--- "Tools"

    package "Numerical Analysis" {
        component "数値解析ノート"
        component "numerical-collection-cpp"
        "numerical-collection-cpp" ..> "cpp-hash-tables"
        "numerical-collection-cpp" ..> "cpp-msgpack-light"
        "numerical-collection-cpp" ..> "cpp-stat-bench"
        component "numerical-collection-py"
        "numerical-collection-py" ..> "numerical-collection-cpp"
        component "Fluid Simulation"
        "Fluid Simulation" ..> "numerical-collection-cpp"
    }

    package "Documents" {
        component "Internal"
        component "My Cheat Sheets"
    }
    "Documents" -[hidden]- "Numerical Analysis"

    component "vcpkg registry"
    component "GitLab Templates"
}

package "MusicScience37" as MusicScience37_ns {
    component "MusicScience37"
    component "TIL"
    component "KIcon"
}
"MusicScience37" -[hidden]- "My Cheat Sheets"

@enduml